Õpijuhis (tegevuskava)
Õpijuhis (tegevuskava)
1. Õppetöö sisu ja ajakava
Õppetöö koosneb sissejuhatavast veebitunnist ja iseseisvatest töödest (sh kaastudengi tagasiside/hindamisega). Kursuse rõhuasetus on iseseisval, ehk e-õppel. Seega on tegemist 100% e-õppena läbitava kursusega. Sissejuhatavas veebitunnis esitletakse kursuse kontsentreeritud vaade, et anda parem lähtepunkt kursuse olemusse. Veebitundides osalemine ei ole kohustuslik ning kõik põhimaterjalid on kättesaadavad läbi e-õppe keskkonna. Juhul kui veebitund kordab seda õppematerjali, mis on Moodles ühel või teisel moel olemas, siis neid ei lindistata. Igast veebitunnist ja/või õppenädalast tehakse üldine kokkuvõte ka "01 - Sissejuhatus" plokis olevasse foorumisse "Õppejõu üldised teated".
Kursus on jagatud seitsmeks õppemooduliks, mille arvestuslik ajakulu ning iseseisva töö keskmine maht nädalate lõikes on toodud alljärgnevas tabelis. Iga mooduli viimane märgitud nädal tähistab ka vastava mooduli sooritamise tähtaega (nt 1-2, mooduli tähtaeg on 2. õppenädala pühapäev). Moodulid 03 ja 04 omavad ühist vahetähtaega.
| Nädal | Õppemoodul | |
|---|---|---|
| 1-2 | 01 - Sissejuhatus (arvestuslik ajakulu: 17 tundi, ca 8,5 h/nädalas) (vahetähtaeg: 2. õppenädala pühapäev) | |
| 3-4 | 02 - Üldplaneering (arvestuslik ajakulu: 17 tundi, ca 8,5 h/nädalas) (vahetähtaeg: 4. õppenädala pühapäev) |
|
| 5-7 | 03 - Eelprojekt (arvestuslik ajakulu: 30 tundi, ca 10 h/nädalas) (vahetähtaeg: 7. õppenädala pühapäev) |
|
| 8-9 | 04 - Põhiprojekt (arvestuslik ajakulu: 23 tundi, ca 11,5 h/nädalas) (vahetähtaeg: 9. õppenädala pühapäev) | |
| 10-11 | 05 - Tööprojekt (arvestuslik ajakulu: 23 tundi, ca 11,5 h/nädalas) (vahetähtaeg: 11. õppenädala pühapäev) | |
| 12-13 | 06 - Teostusmudel (arvestuslik ajakulu: 23 tundi, ca 11,5 h/nädalas) (vahetähtaeg: 13. õppenädala pühapäev) | |
| 14-15 | 07 - Korrashoid (arvestuslik ajakulu: 23 tundi, ca 11,5 h/nädalas) (lõpptähtaeg: 15. õppenädala pühapäev) | |
| 16 | Lõpphindamine kogutud osapunktide tähenduses (nädalate 1-15 jooksul + õppejõu koondhindamine) |
Märkus. Kõikide tähtaegadega tööde juures on kellaajaks 17:00, mida kontrollib Moodle.
Nädalakava formaat on toodud ennekõike ajaplaneerimise eesmärgil. Kuna tegemist on aktiivõppe kursusega, siis tuleb kinni pidada vahe- ja lõpptähtaegadest (nende järgi saab osapunkte). Peale lõpptähtaega (15. õppenädala pühapäev) pole esitusi võimalik enam teha/parandada. Tehtud esitustele tehakse õppejõu poolne koondhindamine. Koondhindamine tehakse vaid siis kui õppija esitas kõik nõutud tegevused (sh täitis kursuse tagasiside). Juhul kui õppija ei jõudnud sooritada kasvõi üht nõutud tegevust, loetakse kursuse läbimine poolikuks ja kursust tuleb korrata edasisel semestril.
Tööd, mille juures on märgitud vahetähtaeg, saab esitada ka peale vahetähtaega (lisapuhver), kuid selle esitus/täiendus/parandus ei anna enam osapunkte (nt ei saa seda hinnata kaashindaja, kuid kaashindaja saab esitada hindamisraporti sama lisapuhvri jooksul). Kuna hindamine jätkub moodulist moodulisse, siis on oluline, et varasemad vead saavad parandatud, sest vastasel juhul jätkub osapunktide kaotamine. Üldjuhul on vahetähtajast hilisema esituse lisapuhver (kui veel saab esitada) seotud järgmise vahetähtajaga.
Jooksvat punktiseisu (saadud osapunkte) näeb hinnetelehelt (palun arvesta, et kui kaasõppuri poolt tehtud hindamine pole olnud nõuetele vastav, siis ei peegelda see ka lõplikku punktiseisu). Alates lõpphindamisest pole võimalik enam kodutöid või nende parandusi (ka hilinenult) esitada.
Iseseisvad tööd käsitlevad nii teooriat kui ka modelleerimispraktikat erinevates tarkvarades, mis annavad vajalikud eelteadmised kodutööde teostamiseks. Samas tuleb rõhutada, et tegemist ei ole puhtalt tarkvarade koolitust puudutava kursusega, mis tähendab, et õppemoodulis esitatu ei ole 1:1-le vastavuses kodutöödele esitatavate nõuetega. Teisisõnu, näidismaterjali baasil tuleb kogutud teadmisi rakendada kodutööde loovaks, kuid nõuetekohaseks lahendamiseks, mis võib tähendada ka iseseisvat lisaõppematerjalide otsimist (nt YouTube vahendusel). See on ennekõike seotud kursuse ülesehitusega, kus rõhk ei ole tarkvara õppimisel vaid tarkvaral kui vahendil teooria praktiseerimiseks. Abi saamiseks kasuta ka foorumit "01 - Sissejuhatus" plokis.
Iseseisvate tööde lähteülesanded on valitud nii, et need käsitlevad moodulite teoreetilise/praktilise osa olulisi aspekte + ehitussektori praktikat ja/või tänast vajadust. Tudeng peab koondhinde saamiseks sooritama kõik iseseisvad tööd (esitamine käib läbi e-õppe keskkonna) vastavalt vahetähtaegadele või sellega seotud lisapuhvri jooksul (samas tuleb arvestada, et see ei pruugi anda kokku minimaalselt nõutud punktisummat, mis on vajalik hindeni jõudmiseks).
Iseseisvaid töid võib sooritada ka kiiremini kui kursuse ajakava ette näeb ja seega on kursust võimalik lõpetada ka näiteks poole semestriga või veelgi kiiremini. Kõik iseseisvad tööd (järelemõtlemiseks sektsioonis) on järjestatud ning enne eelneva esitamiseta ei saa järgmist esitada. Palun arvesta, et enne järgmise kodutöö esitamist oleksid arvesse võtnud kogu varasemate moodulite tagasiside!
Õigeaegselt esitatud iseseisvad tööd (sh testid, foorumi postitused) annavad kuni 100% koondhindest. Iga ülesanne/hinnatav tegevus annab maksimaalselt kindla arvu punkte. Iseseisvate tööde eest saab maksimaalse arvu punkte vaid tähtaegselt esitatud töö eest (sh vahetähtajad). Kõik kodutööd/sooritused/tegevused, mis tehakse peale tähtaega (sh parandatud kodutöö taasesitamine) annavad 0 punkti (peale tähtaega esitatud töid hindab õppejõud lõpphindamise käigus).
Tagasiside iseseisvate tööde õigsuse kohta käib alati läbi e-õppe keskkonna. Iseseisvate tööde arvestused (punktid) kehtivad jooksva semestri lõpuni. Seega, nt jooksva semestri jooksul saadud punktid/arvestused ei kehti enam järgmisel semestril ning aine sooritamiseks tuleb alustada algusest ehk esitada/sooritada kõik kodutööd/iseseisvad tööd jne uuesti.
2. Eeldused kursusel osalemiseks
Kursusel osalemiseks on vajalik ennast registreerida. Osalemiseks vajaliku võtme annab õppejõud sissejuhatavas veebitunnis. Kursus eeldab isikliku arvuti kasutamise võimalust (Windows operatsioonisüsteemiga, kuna paljud tarkvarad pole lihtsalt teistele platvormidele sh MacOS-ile saadaval + mitmed tarkvarad tuleb endal installeerida, seega peab olema ligipääs admin õigustele). Kursus eeldab erinevate tarkvarade installeerimist (ei eelda tasulise või prooviversiooni kasutamist) ning sellekohase nimekirja leiad lisadokumendist: "Nõuded tarkvarale/riistvarale").
Iga moodul on jagatud alamsektsioonideks. Esimene ehk "01 - Sissejuhatus" käsitleb üldinfot (õppekorralduslik), viiteid kasutatavatele tarkvaradele, üldiseid juhendmaterjale, üldfoorumeid, viiteid olulistele alusdokumentidele ning sissejuhatavat BIM-i käsitlust läbi eriliigiliste õppematerjalide (videod, slaidid, lingid, viited jne).
Põhimoodulite (02-07) sisu on grupeeritud samuti alamsektsioonidesse. Õppemoodulid kaasavad nii teoreetilist osa (tekstiline, lingid välistele allikatele, videod jmt) aga ka praktilisemaid videoid, mis käsitlevad konkreetseid tööprotsesse (nii eesti- kui ingliskeelsetena). Põhimoodul lõpeb järelemõtlemiseks sektsiooniga. Siia alla on koondatud osapunkte/arvestust eeldavad tegevused (nt testid, kodutööde esitused). Iga õppemooduli juurde kuulub ka eneseanalüüsi vorm, milles osaleja peegeldab senist õpikogemust ja motivatsiooni alustada järgmise õppemooduliga.
Üldised ja jooksvad küsimused tuleb esitada "01 - Sissejuhatus" sektsioonis olevasse foorumisse. Üldistest teadetest annab õppejõud teada samuti "01 - Sissejuhatus" sektsioonis oleva foorumi vahendusel.
4. Õppeprotsess
Tegemist on 100% iseseisvalt läbitava e-kursusega, milles osad kodutööd eeldavad kaashindaja tagasisidet/hindamist, et saaksid kursusel edasi liikuda. Kaashindaja on kursusel osalev õppija, kes hindab kaasõppuri poolt esitatud tööd vastavalt toodud juhendile. Sõltuvalt osalejate arvust kursusel võib olla nõue, et üht kodutööd hindavad mitu kaashindajat.
Iga põhiteema mahus luuakse esmalt teoreetiline taust. Seejärel tutvutakse erinevate tööprotsessidega näidismaterjalide baasil. Eelneva baasil sooritatakse automaatkontrolliga test õpitu peegeldamiseks.
Põhimoodulites on lisaks vaja esitada nõuetele vastav iseseisev töö (projektõppe põhimõttel ehk siis lähteülesannet arendatakse läbi põhimoodulite), millele kaashindaja annab individuaalse tagasiside. Kui kaashindaja arvates on kõik nõuded täidetud võib ta kohe lisada ka omapoolse hinnangu vastavalt esitatud raporti vormile. Hinnangud väljenduvad kursuse osapunktidena, mis koos kõikide moodulite hinnangutega + muud hindelised osapunktid ja õppejõu koondhindamine annavad kokku max 100 punkti.
Juhul kui esitus vajab kaashindaja arvates parandamist (ei vasta nõuetele), markeerib kaashindaja need osad, mis vajavad tähelepanu (tagasisideraportina). Kaashindaja poolt tehtud tagasiside baasil toimub esituse korrigeerimine ja uuesti esitamine. Seejärel lisab sama kaashindaja hindamisraporti ning vastavalt sellele annab ka tehtud tööle osapunktid. Seega ühelt poolt on oluline, et tagasisideraport oleks selgelt ja arusaadavalt esitatud ning teiselt poolt, et töö parandaja need parandused ka teeb, sest selle baasil saab ta juba kaashindaja osapunktid. Kui esitusele on nõutud mitu kaashindaja tagasisidet/hindamisraportit, siis peab töö autor neile kõigile vastama (ka siis kui need on tehtud erinevatel aegadel, ka siis kui need on viidanud samale tüüpveale, mis võib nüüdseks olla juba korrigeeritud või siis vastupidi, on juhitud tähelepanu mõnele teisele probleemile.
Kaashindaja roll on olla konstruktiivne ja käituma vastavalt toodud juhistele, kuna sellest võib sõltuda ka tema osapunktide summa kursuse lõpus toimuval lõpphindamisele (vt eraldi juhist).
Peale kõikide nõutud hindamisraportite saamist ning ka omapoolsete esitamist täidetakse moodulpõhine eneseanalüüs ja liigutakse järgmisesse õppemoodulisse. Järgnevates moodulites toimub edasiarendatud projektide uus hindamine (varasem + uus osa) ja seda kuni viimase moodulini välja.
Hinnatavad tegevused annavad kursuse osapunkte lähtuvalt hindamiskriteeriumitele. Kõik iseseisvad tööd peavad olema eraldiseisvalt arvestatud (ka siis kui näiteks vahetähtaeg on möödunud, kuid enne lõpptähtaega). Peale vahetähtaega esitatud sooritused (testid, kodutööd jne) annavad 0 punkti (ka olukorras, kus töö on 100% korrektne).
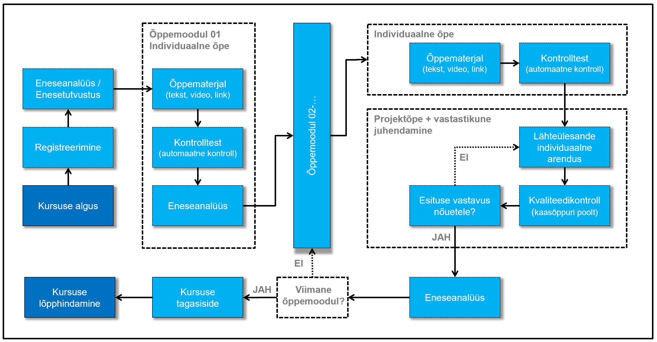
Õppeprotsess on liigendatud alamtegevusteks, mis tuleb läbida järjekorras. Enne järgmise tegevuse juurde liikumist on vaja täita eelmise tegevuse tingimused, nt sooritada eneseanalüüs, test või teha kodutöö esitus foorumi vahendusel + kaastudengite hindamine (sissekannete, hindamiste tähenduses). Kõikide tegevuste juures, mis eeldavad eelneva tegevuse täitmist on vastav suunav märge. Näiteks kirje "Saadaval üksnes kui: ..." viitab tegevuse(te)le, mis tuleb eelnevalt täita, et saaks käesoleva tegevuse juurde asuda. Tegevuste kirjelduse juures on märgitud tingimused, mis tuleb selle tegevuse lõpetamiseks sooritada.
Põhimõtteline kursusel osalemine on esitatud alljärgneval plokk-skeemil.

Iseseisvate tööde esitus/konsultatsioon käib alati läbi Moodle. E-kirja teel esitatud kodutöid (sh faile) ei kontrollita. Juhul kui tekib kodutöö kohta küsimus, siis tuleb see esitada "01 - Sissejuhatus" plokis olevasse üldfoorumisse. Kodutöö failide esitamiseks kasutatakse õppejõu poolt määratud veebikeskkonda (õppejõud teeb vastavad ligipääsud). Õppurite poolt esitatud kodutööde kaashindamine käib vastavalt üldisele lisajuhisele, mis leitav "01 - Sissejuhatus" plokis + konkreetse õppemooduli esitusnõuded.
5. Hindamiskriteeriumid
Üldised hindamiskriteeriumid on leitavad ainekava kaardilt (vt ÕIS-i linki "01 - Sissejuhatus" plokist). Siinkohal on esitatud vaid nende laiendatud vaade jooksva semestri tähenduses (hindamiskomponentide osakaalud lõpphindest). Pane tähele, et osapunktide kaalu ning jooksva soorituse andmed leiad ka kursuse hinnete lehelt.
- Testid - küsimusi hinnatakse "õige / osaliselt õige / vale" põhimõttel. (kokku: 40 punkti, automaatne hindamine, vaata testi hindamisjuhist)
- Kodutööde esitused - lähteülesandele vastavad iseseisvad lahendused kaashinnatakse vastavalt esitusnõuetele. (kokku: 60 punkti, kaasõppuri poolt kaashinnatav, vaata kodutöö hindamisjuhist)
- Õppejõu lõpphindamine - eelnevalt kogutud punktide kinnitamine või maha lahutamine kui need ei vasta nõuetele või on kogutud peale tähtaega - sh kaashindaja punktide vähendamine kui ei ole korrektselt hinnatud, vt lisainfot kodutöö hindamisjuhisest)
Kaashindaja(te) roll - anda konstruktiivset tagasisidet ning hindama vastavalt esitusnõudes toodud skeemile.
Õppija vs kaashindaja(d) - kui õppija tööle on antud kaashindaja poolt hindamisraport, kus teatud nõuded pole täidetud, siis peab töö esitaja (õppija) vastavad parandused sisse viima ning seda sama tööd hindab uuesti sama(d) kaashindaja(d). Kaashindaja annab punktid vastavalt parandatud tööle. Juhul kui samale tööle on nõutud mitme kaashindaja rakendamine, siis peab töö esitaja tagama kõikide kaashindajate kommentaaridega tegelemise ja oma töö vastavusse viimisega. Kui tal tekib täpsustavaid küsimusi, siis saab ta seda teha samas foorumi lõimes. Lisainfo eraldiseisvast juhendist, mis on leitav "01 - Sissejuhatus" moodulist.
Pane tähele, et osapunktide saamiseks peab iseseisev töö olema tehtud/esitatud tähtaegselt. Kõik parandused/täiendused peavad samuti mahtuma tähtaega. Tähtaja möödumisel hinnatakse tööd arvestatud/mitte arvestatud skaalal (punkte pole võimalik saada, kuid töö peab olema korrektselt lahendatud ehk arvestatud). Iseseisvaid töid esitatakse järjekorras ning ka hinnatakse järjekorras. Lähtuvalt kursuse ülesehitusest ei ole hindamisele võimalik esitada mitut iseseisvat tööd korraga.6. Õppematerjalid
- BIM handbook (Sacks et al. 2018) (soovituslik lisamaterjal, TTÜ raamatukogu link);
- Vaba juurdepääsuga õppematerjal, mis on kättesaadav e-õppe keskkonnast.
Pane tähele, et kursuse materjalid avanevad enam-jaolt hüpikaknas (muuhulgas ka YouTube keskkonnas olevad videod). Seetõttu kontrolli, et veebilehitsejas oleks see lubatud.
7. Õppetöö läbiviija kontaktid
- Raido Puust, MSc, PhD
- raido.puust@taltech.ee
Palun kasutada küsimuste esitamiseks foorumit ("01 - Sissejuhatus" sektsioonis), mis puudutab jooksvat õppetööd. Foorumi postitustele ("01 - Sissejuhatus" plokis) vastab õppejõud üldjuhul 24 h jooksul (tööpäevade lõikes) kui pole sätestatud teisiti (nt lähetused jmt, mis fikseeritakse "Õppejõu üldised teated" foorumis).